

AI Hackathon: AI Analyze Assistant for Actionable Insights
.png)

Background
Hi,
I'm Felix from the UnitedForce. We're a team has 4 members who come from various projects, and we collaborate as a team in the AI Hackathon team held by Moneyforward Vietnam. We want to challenge themself to build somethings truly valuable in a short time with AI.
This change not only motivated us but also a change for us to review the knowledge about some AI tools.
User focus is one of the important MVVC of Moneyforward, that why understanding user feedback is crucial for continuous improvement and customer satisfaction. However, analyzing vast amounts of raw text feedback can be daunting. Traditional methods often fall short, leading to missed insights and delayed responses. Enter UnitedForce's AI-driven solution, a transformative approach that leverages cutting-edge technology to streamline feedback analysis and deliver actionable insights.
Difficulties When Solving This Hackathon
Participating in a hackathon presents unique challenges, especially when dealing with unstructured data like customer feedback. The primary difficulty lies in efficiently categorizing and analyzing this data to extract meaningful insights. The sheer volume of responses can be overwhelming, and without the right tools, valuable information can easily be overlooked.
During the hackathon, our team faced several obstacles, including the need to quickly process and interpret large datasets, the challenge of developing an intuitive user interface, and the integration of AI models capable of understanding nuanced human language. These challenges required innovative thinking and a collaborative approach to overcome.
How can we choose the solution?
To tackle these challenges, we developed a system using MindsDB to analyze raw text customer responses. The process begins with collecting feedback, which is then fed into our AI model. This model categorizes the responses and visualizes them on a dashboard, providing a clear overview of customer sentiments and trends.
Architectural Diagrams:
.png)
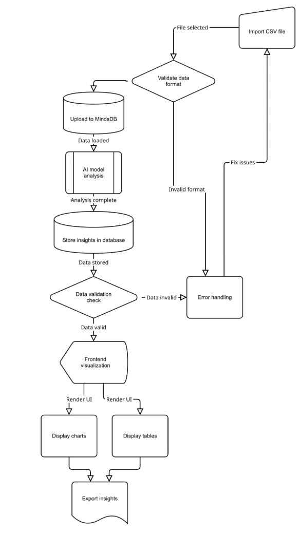
Our system's architecture is designed for simplicity and efficiency. The architecture includes data ingestion layers, AI processing units, and visualization components.
Here is the detailed diagram data flow when it comes to the system
.png)
Key Parameters for Customer Support Ticket Analysis
To effectively analyze customer service tickets, we focus on several key parameters:
Primary Issue: Identifies the main concern raised by the customer. This helps in prioritizing issues that need immediate attention.
Business Impact: Assesses the potential effect on the business, allowing companies to allocate resources effectively.
Urgency: Determines the priority level of the response, ensuring that critical issues are addressed promptly.
Category and Issue Type: Classifies the feedback for targeted analysis, enabling more precise trend identification and reporting.
These parameters help in showing product trends and visualizing insights,
By categorizing feedback, businesses can identify recurring issues and address them proactively.
Core Features of the AI System
Our AI system boasts several core features designed to enhance user experience and streamline operations:
User Management and Survey Management: Simplifies the process of handling user data and survey responses. This feature allows for easy tracking and management of customer interactions.
AI Features: Includes comprehensive reports, analyzed data, executes queries, and chatbot functionalities to provide a holistic view of customer feedback. The chatbot feature, in particular, offers real-time interaction with users, enhancing customer engagement.
Multi-channel Notifications: Ensures timely updates across various platforms, supporting different survey types. This feature is crucial for maintaining consistent communication with customers.
.png)
Webhooks and Integrations: Facilitates seamless workflow integration with existing systems, allowing businesses to incorporate our solution into their current processes without disruption.
Conclusion
We named our product is Analyzet. It stands out due to its accessibility, ability to provide instant insights, and time-saving features. It enables early risk detection and faster decision-making, making it an invaluable tool for any SaaS company. Our solution not only enhances customer satisfaction but also drives business growth by providing a deeper understanding of customer needs.
Looking ahead, we plan to enhance our solution with additional integrations and features, further solidifying our commitment to transforming customer feedback analysis. Future enhancements may include advanced predictive analytics, expanded language support, and more robust integration capabilities, ensuring that UnitedForce remains at the forefront of innovation in customer feedback analysis.


Tăng bảo mật, giảm workload truyền file bằng 2 chức năng này trong NGINX

